
Shift Left Testing: How Software Testing Shift Left to Secure Better Code Quality
Maggie Ferris
Apr 02 2023
The technological advancements of the Information Age have increased the reliance on software products to solve the pain points of millions of customers worldwide. Quality products can collectively improve the lives of people who depend on them and their applications.
Your company must develop and deploy software products that consistently meet your customers expectations to foster customer loyalty and ensure that users come to you for future requirements.
Testing is a critical step of software development as it is the last point of control over your product before deployment. By making the testing shift left, you can ensure bugs and defects are identified early to avoid problems during the development process.
Learn more about shift left testing, the various methods, and how to implement shift left testing into your organization seamlessly.
What is Shift Left Testing?

To help explain the concept of shift left testing, let’s visualize your software development life cycle (SDLC) as a process that starts from the “left” and ends with product deployment on the “right.”
In traditional testing methods like the waterfall model, the testing process was kept at the end of the development cycle, or the far right. The major defects and bugs identified by QA testers would take significant time to reach developers.
Since dev teams would be updated late into the development process, it resulted in delayed software releases, publishing an unfinished product, or canceling the entire launch. Every outcome causes extreme losses for the company.

With the visualization of your SDLC in mind, the concept of “shifting left” revolves around pushing the testing phase to the “left,” i.e., towards the early stages of the development cycle.
Shift left testing requires developers, testers, and stakeholders to assist in testing early to identify and resolve bugs or conduct testing after every stage and significant updates to the framework, similar to continuous testing, to ensure every line of code functions as intended.
By making the testing shift left, your teams can detect defects ahead of time and ensure the quality of the software you’re working on always meets production standards. You can prevent issues from emerging further down the cycle and fix them as they arise.

Shift Left Testing Benefits
The immediate advantages of employing the shift left strategy include validating existing and new features and updates, maintaining a high-quality codebase, constant feedback for necessary improvements, and a faster time-to-market (TTM).
Shift left testing also offers further benefits:
Faster bug fixes: Testers can identify bugs earlier in the software development cycle and work on updates to fix issues faster.
Cost effective: Bugs detected through automation processes are cheaper than fixing them in the end or after deployment, as the software product might be sent back or postponed to address the defects.
Fewer defects in the codebase: Shifting left helps dev teams work on fixing smaller bugs found by testers instead of dealing with a defect that needs significant changes to the codebase.
Stress-free testing process: Frequent testing at every stage of software development with automation reduces the instances of panicked coding experiences for your teams and guarantees optimal end-customer satisfaction.
How to Implement Shift Left Testing in Your DevOps Processes
Now that you understand what we mean by making the process of testing shift left, here are a few key strategies to implement when you consider utilizing it for your company:
1.Involving Testers Early
Including your QA teams during brainstorming sessions and planning enables your testers to understand the fundamental design of your software product and provide a basic idea of the bugs the dev teams could encounter during the development process.
Your testers can provide a clear picture of a viable testing procedure for the proposed development cycle, create potential testing scenarios, and decide on the required tools.
2.Implementing Behavior-Driven Development
Behavior-driven development (BDD) is an agile approach to software development and makes testing shift left seamlessly for your SDLC through collaboration between your DevOps teams and testers.
Although neither team can be expected to do the complex tasks of the opposing teams, dev teams can learn how to conduct rudimentary testing procedures, while testers must know enough coding to carry out quick fixes for the defects they find.
3.Set Down Rigid Coding Standards
Since development teams are usually inexperienced with testing processes and require training on the fundamental points of testing from scratch. To begin, you need to determine the acceptable code standard for your organization that developers must meet.
Deciding on a unanimously accepted code quality helps you create and release more meaningful updates and fewer bugs to fix in the long run.
QA teams and test managers must define the testing frameworks employed, the standard for product functionality, operational success, and what constitutes high-quality code. This step ensures dev teams forward fewer bugs and issues to the QA teams.
4.Utilizing Automation
Automating test processes speeds up your SDLC considerably while ensuring you align with the shift left testing philosophy of testing early and frequently.
Depending on your organization’s technical expertise, you can rely on your QA teams to write automation testing scripts built on Selenium to execute test cases for greater flexibility.
For organizations with limited technical expertise, you can search for vendors to purchase testing features tailored to your requirements.
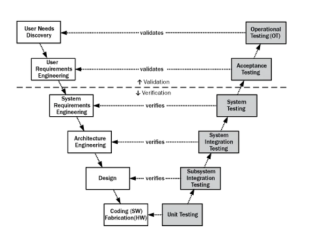
The V-Model of Traditional Development Cycles

The “V-model” is a graphical representation of software development cycles for easier conceptualization. The best way to imagine the V-model is to think of a traditional waterfall model and “turn it” vertically on the y-axis.
The development process begins with the prioritized requirements and is narrowed down with each step of the way till you reach the code fabrication level. With this step verified, we work up the model with granular unit tests.
For reasons we have covered already, the V-model poses several problems with the testing processes by creating bottlenecks.
Methods of Shift Left Testing
With the traditional V-model defined, we can move to determine the other 3 central methods of shifting left to implement testing early in the software development process:
1.Incremental shift left testing is popular for developing large, complex systems that rely on hardware. Development processes that create software-reliant systems break into smaller “V models” that last for a shorter duration.
The shift left in testing occurs with every major step of the traditional V model to correspond with the smaller increments of the smaller V models.

2.Agile/DevOps shift left testing adopts the philosophy of shorter duration projects (known as sprints) to break down the larger V model into smaller V’s like the previous method.
The right side of the smaller V models corresponding to the left of the testing types that appear on the right side of the larger V model helps testing shift left.

3.Model-Based shift left testing deviates from the other forms of shift left testing by not waiting for the software to exist to start the testing process.
Model-based testing shifts left through executable requirements, architecture, and design model testing to remove the possibility of introducing defects by the time the software product reaches the right side of the V model.

Making the process of testing shift left is impossible without the help of automation and a wide array of tools to assist with your CI/CD pipelines, like Jenkins and a defect tracking system like Jira.
Does a platform combining all these tools and providing automation solutions for a smoother test management experience in all manual and automated test processes align with your test management requirements? Then Allure Testops is the perfect solution for you.
Allure Testops: The Ultimate Way To Implement Shift Left Testing

Allure Testops is a powerful open-source test management tool that integrates into your pipelines and enables your QA and Dev teams to streamline your test processes. We offer a centralized platform utilizing native integrations, comprehensive analytics features, and more.
Better Shift Left Testing Strategies with Native Integrations

Allure Testops offers a solution for an effective CI/CD pipeline with support for early testing through our native integrations with any CI system like Jenkins, Bamboo, GitLab, GitHub, CircleCI, TeamCity, etc., making the process of testing shift left in your development cycle.
We also host integrations for programming languages and testing frameworks like Java (jUnit, TestNG), Python (PyTest, Nose), JavaScript (Jasmine, Mocha), .NET, Cucumber, Go, and PHP with job sync, test creds, and pipeline listing and starting capabilities right out of the box.
Click here for a complete integrations list for CI systems, issue trackers, and third party TMS offered by Allure Testops.
Defects and Issue Tracking

Allure Testops removes the manual intervention requirement in analyzing and processing failed tests. Our service automatically identifies and categorizes defects encountered during test runs into predefined issue tracker buckets for consistent and error-free testing experiences.
You can further expedite your testing processes early in the SDLC to enable your QA teams to focus on conducting more pertinent and complex test cases.
Superior Test Management

Allure Testops’ Smart Test Cases feature removes the anxiety of managing your range of test cases as our service automatically updates test results after every run for an accurate repository of test data at all times.
We let you focus on testing as frequently as possible while we automatically generate documentation for test cycles based on the initial successful test run results. The Test Cases as Code feature lets you fine-tune your version control on an intuitive UI.
You can pause, resume, and rerun build jobs from the Allure Testops build servers effortlessly. Identified defects from failed test processings are categorized into predefined issue trackers to reduce your teams’ need for manual intervention.
We also offer Allure Report, a community-driven platform to create visualizations for a holistic view of your test results. Reports can be drilled down to view success rates, duration, flakiness, and other metrics on a tree-based representation for better transparency into your test cases.
Pricing
Allure Testops gives you a choice between Allure Testops Server and Allure Testops Cloud pricing plans based on your organization’s technical requirements and expertise.
Allure Testops Server gives you complete control over your instances and integrates into your preferred CI/CD as a no-code solution. You are charged for every active user, and the service installs directly on your server. You can try out our features risk-free with a 30-day free trial.
| Allure Testops for 1 - 50 users | $30/month or $27/month (annual) |
|---|---|
| Next 51 - 100 users | $20/month or $18/month (annual) |
| Next 101 - 250 users | $10/month or $9/month (annual) |
| Others | $5/month or $4.5/month (annual) |
For organizations with limited IT expertise, we present the Allure Testops Cloud as our cloud platform for Allure Testops. With this premium plan, we maintain and secure your Testops instances. You can try out our cloud features with a 14-day free trial.
| Allure TestOps Cloud for 1 – 30 Users | $39/month or $35/month (annual) |
|---|---|
| Next 31 – 50 Users | $36/month or $32/month (annual) |
| Next 51 – 100 Users | $34/month or $30/month (annual) |
| Others | $30/month or $27/month (annual) |
Conclusion
Shift left testing is slowly becoming the staple for several organizations that want to develop and deploy quality software products consistently. You can ensure defects are caught early by testing early and frequently to prevent additional issues down the software development lifecycle.
Making the process of testing shift left, you can save on significant revenue, increase collaboration between QA and Dev teams, and reduce the possibility of delayed launches and faulty software reaching your customers.
For organizations that want to manage their automated testing process, which is integral to shift left testing, while having access to various robust industry-standard tools on a centralized platform, you can trust Allure Testops.
Contact us for customized solutions to your test management requirements. Try out Allure Testops Server for 30 days or Allure Testops Cloud for 14 days before subscribing to our premium plans. Make your test processes shift left seamlessly for better software quality with Allure Testops today!


